Health Promotion Perspectives. 13(3):227-236.
doi: 10.34172/hpp.2023.28
Original Article
A mobile-based educational intervention on media health literacy: A quasi-experimental study
Mahsa Nazarnia Investigation, Writing – original draft, 1 
Fatemeh Zarei Conceptualization, Funding acquisition, Methodology, Project administration, Software, Supervision, Visualization, Writing – review & editing, 1, * 
Nasrin Roozbahani Data curation, Formal analysis, Validation, 2
Author information:
1Department of Health Education and Health Promotion, Faculty of Medical Sciences, Tarbiat Modares University, Tehran, Iran
2Department of Health Education and Health Promotion, Faculty of Health, Arak University of Medical Sciences, Arak, Iran
Abstract
Background:
Health misinformation on social media is a persistent public health concern that requires the proper skill set for interpreting and evaluating accurate information. This study aimed to determine the effects of a mobile app-based educational intervention on media health literacy (MHL) development among Iranian adults.
Methods:
This study was a quasi-experimental design conducted in 2022 that included 100 Iranian adults aged 18 to 65 years old. The inclusion criteria for participation were ownership of an Android smartphone, no prior training in MHL, and membership in at least one virtual social media app. As the primary outcome of the study, MHL was assessed using the validated MeHLit questionnaire with two follow-up time points (immediately after program completion and 12 weeks after program completion) in addition to a pre-test. Participants were divided into an experimental group that received the mobile app-based training program and a control group that received none.
Results:
The repeated measures test revealed a significant effect of the group-time interaction on the mean MHL score in both the intervention and control groups. Within the intervention group, the follow-up test indicated a significant increase in mean MHL scores for post-test 1 (63.54±12.57) and post-test 2 (65.72±7.97) compared to the pre-test phase (55.14±12.04), with these increases being statistically significant (P<0.001). No significant difference was observed within the control group.
Conclusion:
The results of this study suggest that the mobile app-based educational intervention was effective in improving MHL among Iranian adults. These findings highlight the potential of mobile app-based interventions for promoting MHL and addressing health misinformation on social media.
Keywords: Health education, Information literacy, Health
Copyright and License Information
© 2023 The Author(s).
This is an open access article distributed under the terms of the Creative Commons Attribution License (
http://creativecommons.org/licenses/by/4.0/), which permits unrestricted use, distribution, and reproduction in any medium, provided the original work is properly cited.
Introduction
In contemporary society, media’s educational influence is undeniable, and media consumption is unavoidable.1 Its impact on people’s health-related attitudes, beliefs, and actions is substantial, underscoring the need for scrutinizing transmitted content, especially health-related information. A crucial skill in the 21st century is media literacy,2,3 encompassing the capacity to access, analyze, and craft messages across diverse contexts.4,5 A media-literate individual engages critically with both consuming and producing media, decoding, evaluating, and creating various forms of media across mediums like radio, TV, internet, and more. Moreover, they recognize media’s influence on individuals and communities.6 European Media Literacy Index 20217 highlights how media-literate individuals master skills in accessing, analyzing, and creating messages across contexts. Divergent Media Literacy Index scores in 2021 reveal higher media literacy (ML) in European nations like Finland, Denmark, etc., while certain Asian nations such as Iran8-11 and Indonesia8,12 exhibit lower scores. Media literacy is a predictive facet of health literacy,11,13 yielding positive effects on healthy lifestyles,10,14 distinguishing accurate information in social networks,15 and managing rumors and infodemics.16,17 Consequently, media literacy simplifies tasks like sourcing authentic health information,18,19 identifying symptoms,20 preventing behaviors like smoking,21 and promoting sexual health awareness and education.22-26
Media health literacy (MHL)27 is the amalgamation of media literacy and health literacy, which considers the significance of digital media and health knowledge. It encompasses both locating health-related content in media and discerning implicit and explicit media content’s impact on health.28 False medical advice propagated by commercial entities and the healthcare system has been shown to drive the dissemination of misinformation about diseases, with virtual social media playing a key role.10,29 Mass media and societal elites wield substantial influence on socialization, attitudes, and health-related behaviors. While commonly assumed that doctors and healthcare providers would benefit from enhanced media literacy, health communication theories suggest otherwise.30 The study’s focus is on adults due to their multifaceted roles, such as parenting and decision-making, which are influenced by media consumption.31,32 This underscores the necessity of MHL skills to comprehend the formation of accurate and incorrect health beliefs on media platforms. By acquiring these skills, individuals can navigate the complex health information landscape across various media platforms and make well-informed health choices.27
MHL, a unique concept, combines health literacy and media literacy, essential for personal development as per the Ottawa Charter for Health Promotion’s “Developing Personal Skills” action area.33 Education is pivotal to this development, requiring precise methods for intervention. Amidst the COVID-19 pandemic, online education has emerged as an effective means, allowing continuity while adhering to social distancing. Effective educational interventions for MHL encompass interactive online courses, health apps, and social media campaigns. The Media Wise program aids young people in identifying and combating misinformation, while the Health Navigator app provides personalized health information via mobile phones.34 Social media initiatives, like #chatsafe, involve youth recommendations for suicide prevention.35,36 Overall, diverse digital tools and platforms are leveraged for effective educational interventions in developing MHL skills.
The importance of mHealth learning lies in its role in personal development and health promotion, particularly vital during the COVID-19 pandemic.37-40 Electronic and online education, offering flexibility, accessibility, and cost-effectiveness, is well-suited for delivering MHL education. Leveraging mobile phone-based health education programs effectively reaches intended audiences and delivers educational interventions. Successful outcomes in developing MHL skills hinge on selecting the right educational intervention approach. Therefore, this study evaluated the effects of a mobile-based educational intervention to promote MHL among Iranian adults. Two main research assumptions were defined as fallow: MHL and its domains were observed between the control and experimental groups. Therefore, two main research assumptions were defined as fallow:
-
A mobile-based educational intervention effect on MHL in the two intervention and control groups in three main phases; pre-test, and two post-tests.
-
A mobile-based educational intervention effect on five domains of MHL in the two intervention and control groups in three main phases; pre-test, and two post-tests.
Materials and Methods
Study design and population
A quasi-experimental study was conducted to evaluate the effectiveness of a mobile-based educational intervention on MHL among Iranian adults in 2022. The participants in this study were adults aged 18–65 years. The inclusion criteria of eligible participants were: (1) Iranian adults who owned an Android-based smartphone and were able to use it; (2) had not received prior MHL training; (3) were members of at least one virtual social media app; (4) willing to participate in this study with an informed consent form. Participants unwilling to continue were excluded from the study.
Sampling
Based on the study by Bahramian et al41 considering the mean score of one of the media literacy domains before (14.2) and after intervention (16.25), the standard deviation before (3.60) and after (2.57) the intervention, one error type (α = 0.05), and a power of 95% (β = 0.05) using Pocock’s formula, the sample size for each group was calculated to equal to 39 by G-Power software. If the lost follow-up rate of participants was 30%, the sample size in each group was modified equal to 50 in each group.
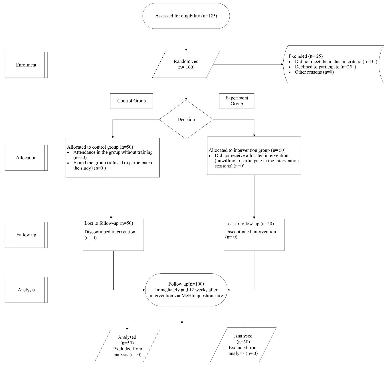
Convenience sampling started with an online announcement to participate in the study through social media apps such as Telegram, WhatsApp, Instagram, etc. In the announcement, along with the inclusion criteria, the purpose of the study and the research team’s contact number was included. The participation deadline was 10 days after the announcement was released. At the time of recruitment, a trained assistant who was not on the research team (SHH) started the sampling process. The purpose of the study was explained to the eligible and interested people, and they were assured that their information would remain completely confidential. The informed consent form was designed electronically and sent to the eligible individuals through social media apps and email. After releasing the online announcement, 532 people accepted the invitation link. Initially, 125 participants were assessed for eligibility through phone calls. Of the 25 participants who were excluded, 10 did not meet the inclusion criteria (participants had iOS phones and could not use the Android-based app), and 15 declined to participate. One Hundred participants were enrolled into two parallel groups; 50 were assigned to the experiment group (SORS-app group) and 50 were assigned to the control group. The qualified candidates were then listed along with their names, contact numbers, and emails. People were allocated into the two experiment and control groups by lottery. The study used simple randomization to ensure equal representation of participants in both the experimental and control groups, with adjustments made for any improvements in requirements. Randomization was carried out online through an Interactive Web Response System at the time of enrollment. To ensure allocation concealment, the randomization lists were kept in the possession of one of the investigators (SHH) who was not involved in the study intervention. The process of randomization and allocation of samples is illustrated in the CONSORT flow diagram (Figure 1).
Figure 1.
CONSORT flow diagram
Figure 1.
CONSORT flow diagram
Data collation and measurement
The assessment tool was a standard questionnaire (MeHLit) designed specifically for MHL assessment.42 The acronym MeHLit stands for Media Health Literacy Tool and includes five domains; 1- Goal appraisal skill (7 items), 2- Content appraisal skill (5 items), 3- Implicit meaning appraisal skill (4 items), 4- Visual Comprehension skill (3 items), and 5- Audience appraisal skill (2 items). The MeHLit impact score was above 1.5. The reliability of the MeHLit questionnaire was evaluated using Cronbach’s alpha. The overall Cronbach’s alpha for MeHLit was found to be 0.91. The Cronbach’s alpha values for the five domains of the questionnaire were as follows: Goal Appraisal Skill (0.78), Content Appraisal Skill (0.82), Implicit Meaning Appraisal Skill (0.70), Visual Comprehension Skill (0.77), and Audience Appraisal Skill (0.70). All of the domains were found to be positively and significantly correlated with one another.
Development and implementation of the training program
The intervention conducted between 12 January 2021 and 1 May 2022. Before initiating the study, 30 eligible participants were contacted via phone to determine their preferred platform for receiving educational materials. Participants were asked to choose between a mobile application or a website. Of the 30 participants surveyed, 25 expressed a preference for receiving information via the mobile application. An educational module for the self-learning component which consisted of a smartphone application called SORS was developed. This application was designed to provide individuals with a user-friendly tool for enhancing their MHL skills. This part of the study was designed in several following steps:
Step 1: Preparation and assessment of the educational contents for the SORS -app
In order to develop content for the SORS app, a thorough review of the literature on MHL and its key concepts, dimensions, critical thinking, internet addiction, fake news, infodemics, misinformation, and rumors was conducted. The materials were then reviewed by the research team who simplified and summarized the content for better understanding and turned them into messages, stories, movies, motion graphics, and educational recommendations (Table 1).
Table 1.
Media health literacy domains, educational objectives, educational content, and content presentation format of the application
|
MHL domains
|
Learning domain
|
Educational objectives
|
Topics
|
Presentation format
|
| Goal appraisal skill |
Cognitive |
The learner can acquire the skill of evaluating the purpose of the message in the media. |
Fake News in Health |
Long-winded text |
| Media and Children’s Health |
Long-winded text |
| Emotional |
The learner can pay attention to the purpose of the message when dealing with health-related messages. |
Media advertisements for health |
Video |
| Psychomotor |
The learner can use the skill of evaluating the purpose of the message when dealing with health-related messages. |
Media advertisements for health |
Video |
| Content appraisal skill |
Cognitive & Emotional |
The learner can acquire the skill of evaluating message content. |
Media Consumption habit and Health |
Long-winded text |
| Infodemic/Fake news/ pseudoscience |
Long-winded text |
| Cognitive |
The learner can pay attention to the skill of evaluating message content when dealing with health-related messages. |
Media advertisements for health |
Video |
| Game |
| Psychomotor |
The learner can use the skill of evaluating message content when dealing with health-related messages. |
Critical thinking |
Video |
| Implicit meaning appraisal skill |
Cognitive |
The learner acquires the skill of evaluating the implicit meaning of the message. |
Internet addiction/mobile addiction |
Long-winded text |
| Glossary |
| Emotional |
The learner can pay attention to the skill of evaluating the implicit meaning of the message when dealing with health-related messages. |
Media and Culture |
Video |
| Media and mental health |
Video |
| Cognitive |
The learner will be able to use the skill of evaluating implicit meaning when dealing with health-related messages. |
The concept of News gatekeeper |
Video |
| Visual comprehension skill |
Cognitive |
The learner can find the role of visual technique in the understanding of a message. |
Role of colors in health |
Game |
| Role of Symbols in Health |
Game |
| Emotional |
The learner can pay attention to the lights, colors, sounds, and special effects when dealing with health-related messages. |
Media advertisements for health |
Video |
| Psychomotor |
The learner can use the skill of visual understanding of the message when dealing with health-related messages. |
Media and Culture |
Video |
| Audience appraisal skill |
Cognitive |
The learner can define audience evaluation skills. |
Media literacy principles |
Long text |
| Emotional |
The learner can pay attention to the evaluation of the audience when dealing with health-related messages. |
Video |
| Media literacy |
Cognitive
Emotional |
The general meaning of media literacy can define. |
Media consumption habits |
Long-winded text |
| Long-winded text |
| Fake News in Health |
Long-winded text |
| Nomophobia |
Long-winded text |
| Cognitive |
The learner can encourage others to acquire media literacy. |
Media and obesity |
Video |
| Psychomotor |
The learner can use media literacy when dealing with health messages. |
Social media and health |
Video |
Step 2: Designing the mobile application
This step is followed by two sub-sections:
a. Designing the user interface and user experience of the SORS-app
One of the most important skills a person with a good level of MHL acquires is to distinguish content from reliable sources. Hence, we coined the name ‘SORS’ for the application, which is an acronym derived from the initial letters of three Persian words: ‘Sawad’ meaning ‘literacy,’ ‘Resaneh for ‘media,’ and ‘Salamat’ for ‘health’. In addition, the pronunciation of SORS in Persian is the same as the word ‘SOURCE’ in English. Two colors were used in the design of the SORS app logo; white as a symbol of Awareness, and green as a symbol of Health. The SORS app is an Android-based application in Persian written in the JAVA programming language. A team of app designers created the application’s technical structure, user interface, and user experience.43
b. The SORS-app usability
The SORS app was evaluated with the usability test.44 First, several individuals who were not under study but had the same characteristics as the research participants were asked to install the SORS app on their phones. They were then asked about the application’s efficiency, page colors, icon placements, speed of access to content, order of content placement, and cultural-ethical considerations. These questions were asked verbally by telephone. After a thorough review by the research team, the collected comments were sent to the app design team. The corrections were made and the app was given to 20 people. After receiving partial satisfaction from these users, the final version of the application was released and prepared for the educational intervention. Currently, the app is available on Cafe Bazaar, which is the most famous online Android app store in Iran. The SORS app version 1.0.0 can be downloaded via the following link: https://cafebazaar.ir/app/sors.ir
Step 3: Procedures - pre-test stage, educational stage and post-test stage
All participants with the inclusion criteria were explained the objectives of the study by the first author (MN). She was experienced in social marketing with more than 5 years of job experience as a freelancer. Participants were explained how the app functioned.
Pre-test stage
The pre-test was done via the aforementioned questionnaire in an online format which was sent by social media (WhatsApp) to participants. The link to the questionnaire was sent to the participants individually through either WhatsApp or email. The participants were asked to provide their feedback to complete the questionnaires.
Educational stage
After completion of the pre-test, the first author (MN) provided the experiment group the link to download the SORS app. The experiment group could access the educational content on MHL through the SORS app at specific intervals throughout the 4-week training period. Details on how to install and use the app were sent to each participant separately in the form of a tutorial video via WhatsApp. To ensure the accuracy of the SORS app installation, the participants were asked to send a screenshot of the installed application. The experiment group was trained in the SORS app for 4 weeks. During this training period, the experiment group received illustrated images that showed the importance of MHL every day at 10:00 AM. The participants could contact the researchers by either calling, messaging through social networks, or sending an email to [email protected].
Post-test stage
The first post-test was done for both the intervention and control groups immediately after the training period was completed. At the end of the first post-test, SORS-app users in the experiment group received a notification from the first researcher (SSE) through WhatsApp that reminded them to complete the questions in another post-test 12 weeks later. The control group completed the questionnaire immediately after the experimental group’s educational intervention and again 12 weeks later. Both groups completed the same number of questionnaires. The control group received no educational content during the training program and post-tests but was provided with a link to download the SORS app at the end of the program.
Data analysis
The data underwent analysis through SPSS 16 software, involving assessments of homogeneity between the two groups using chi-square tests, Fisher’s exact test, and independent t-tests to evaluate demographic characteristics. For the dependent variables, measurements were conducted at baseline, immediately after the intervention, and again 12 weeks later, employing repeated-measures ANOVA. The assumption of covariance matrix sphericity was evaluated using Mauchly’s test. Based on its results, P values were reported with consideration for the Greenhouse-Geiser correction when applicable. Furthermore, to pinpoint specific changes and distinctions, a Tukey post-hoc test was carried out.
Results
Participant characteristics
Table 2 shows that the characteristics of the experiment and control group participants were mostly similar. Most participants had a mean age of 35.02 (SD 8.96) and 37.72 (SD 6.98) years in the experiment and control groups, respectively. In both groups, the majority of the subjects were city-dwelling employees (Table 2).
Table 2.
Demographic characteristics of the intervention and control group participants
|
Demographic characteristics
|
|
Control
|
Intervention
|
Test results
|
| Age |
Mean ± SD |
37.72 ± 6.98 |
35.02 ± 8.96 |
P = 0.120 |
| Education level, No. (%) |
High school |
5 (10) |
7 (14) |
P = 0.247 |
| Diploma |
13 (26) |
7 (14) |
| College Education |
26 (52) |
27 (54) |
| Graduate |
6 (12) |
9 (18) |
| Gender, No. (%) |
Female |
40 (80) |
44 (88) |
P = 0.569 |
| Male |
10 (20) |
6 (12) |
| Job-status, No. (%) |
Unemployed |
18 (36) |
20 (40) |
P = 0.569 |
| Employee |
26 (52) |
23 (46) |
| Freelancer |
3 (6) |
4 (8) |
| Retired |
3 (6) |
3 (6) |
| Marital status, No. (%) |
Single |
13 (26) |
11 (22) |
P = 0.64 |
| Married |
37 (74) |
39 (78) |
| Location, No. (%) |
Urban |
43 (86) |
46 (92) |
P = 0.338 |
| Rural |
7 (14) |
4 (8) |
Comparison of the mean MHL domain scores between the experiment and control group participants
The mean MHL domain scores were compared between the experiment and control group participants (Table 3).
Table 3.
Comparison of Media Health Literacy and its domains in the two intervention and control groups before, immediately after, and 12 weeks after the completion of educational intervention
|
Variable
|
Score (mean SD)
|
Interaction effect:
Time Group
|
Time
|
Group
|
|
Baseline
|
Immediate
|
12 weeks follow-up
|
|
Intervention
|
Control
|
Intervention
|
Control
|
Intervention
|
Control
|
| Goal appraisal skill |
17.06 ± 5.01 |
16.88 ± 6.48 |
20.16 ± 4.91 |
17.54 ± 5.32 |
22.10 ± 3.12 |
18.98 ± 4.06 |
P = 0.001 |
P = 0.000 |
P = 0.006 |
| Content appraisal skill |
13.52 ± 2.78 |
14.28 ± 3.78 |
15.02 ± 3.40 |
12.98 ± 3.92 |
14.90 ± 2.69 |
13.58 ± 3.35 |
P = 0.006 |
P = 0.363 |
P = 0.117 |
| Implicit meaning appraisal skill |
11.16 ± 2.93 |
11.22 ± 3.45 |
12.92 ± 2.42 |
10.18 ± 3.14 |
13.02 ± 2.19 |
11.44 ± 2.89 |
P = 0.049 |
P = 0.013 |
P = 0.001 |
| Audience appraisal skill |
6.22 ± 1.23 |
6.36 ± 1.57 |
6.62 ± 1.23 |
5.20 ± 2.15 |
6.46 ± 1.95 |
5.40 ± 1.94 |
P = 0.009 |
P = 0.112 |
P = 0.001 |
| Visual Comprehension skill |
7.18 ± 2.24 |
7.72 ± 2.57 |
8.82 ± 2.10 |
7.50 ± 3.00 |
9.24 ± 1.76 |
7.32 ± 2.23 |
P = 0.000 |
P = 0.008 |
P = 0.015 |
| Media Health Literacy |
55.14 ± 12.04 |
56.46 ± 16.93 |
63.54 ± 12.57 |
58.47 ± 14.22 |
65.72 ± 7.97 |
56.72 ± 9.42 |
P = 0.000 |
P = 0.001 |
P = 0.003 |
Goal appraisal skill
The repeated measures test showed that group-time interaction significantly impacted the mean goal appraisal skill scores of the intervention and control groups. The follow-up test in the intervention group showed that the mean post-test 1 and post-test 2 scores increased significantly when compared with the pre-test score (P < 0.001). Furthermore, the post-test 2 goal appraisal skill score increased significantly when compared with the post-test 1 score (P = 0.014). In the control group, the difference between the mean goal appraisal skill scores of the pre-test and post-test 1 stages was not significant, whereas the post-test 2 scores showed a significant increase over the obtained pre-test score (P = 0.031). Moreover, there was no significant difference between the goal appraisal skill scores of the post-test 1 and post-test 2-time points.
Content appraisal skill
The repeated measures test showed that group-time interaction significantly affected the mean content appraisal skill scores of both groups under study (P < 0.006). The follow-up test in the intervention group showed that when compared with the pre-test stage, the mean content appraisal skill scores in the post-test 1 and post-test 2 stages had increased significantly (P < 0.01). There was no significant difference between the content appraisal skill scores of the post-test 1 and post-test 2-time points. In the control group, no statistically significant difference was observed between the different periods.
Implicit meaning appraisal skill
The repeated measures test showed that group-time interaction had a significant effect on the mean implicit meaning appraisal skill scores of the intervention and control groups (P < 0.049). The follow-up test in the intervention group, when compared with the pre-test period, revealed a statistically significant increase in the mean implicit meaning appraisal skill score (P < 0.01). However, the mean implicit meaning appraisal skill scores of the post-test 1 and post-test 2-time points were not significantly different. In the control group, the mean implicit meaning appraisal skill score of the post-test 1 stage was significantly less than the pre-test value. However, the difference between the pre-test and post-test 2 mean scores was not statistically significantly, a significant difference was observed between the post-test 1 and post-test 2 mean scores.
Visual comprehension skill
The repeated measures test showed that group-time interaction significantly affected the mean visual comprehension skill scores of the intervention and control groups (P < 0.001). The follow-up test in the intervention group showed that when compared with the pre-test stage, the mean visual comprehension skill scores in the post-test 1 and post-test 2-time points had increased significantly (P < 0.001); However, there was no significant difference between the mean visual comprehension skill scores of the two post-tests. In the control group, the mean visual comprehension skill scores of the study’s three-time points were not different.
Audience appraisal skill
The repeated measures test showed that group-time interaction significantly impacted the mean audience appraisal skill scores of both study groups (P < 0.009). The follow-up test in the intervention group showed that the mean audience appraisal skill score did not significantly change at different time points. In the control group, the mean audience appraisal skill scores of the post-test 1 and post-test 2-time points revealed a statistically significant decline, when compared with the pre-test value (P < 0.01). However, there was no difference between the post-test 1 and post-test 2 results.
Media health literacy
The repeated measures test showed that the group-time interaction had a significant effect on the mean MHL score in the intervention and control groups. The follow-up test in the intervention group showed that when compared with the pre-test phase, the mean post-test 1 and post-test 2 MHL scores increased significantly (P < 0.001). However, the difference between the post-test 1 and post-test 2 mean MHL scores was not significant. No significant difference was observed in the control group.
Discussion
The study aimed to evaluate the effects of a mobile-based educational intervention on MHL among Iranian adults. The results support the hypothesis that educational interventions can increase MHL. The study found that the mean score of MHL significantly increased after four weeks of training through the SORS app, indicating the sustainability of the training program.
Several studies have emphasized the effectiveness of MHL in public health fields, such as sexual health in adolescents,45 substance abuse prevention,46 sexual health education,22,47 and media literacy education for teachers.48 The results of all these studies are consistent with those of the present study. The results of a study by Scull et al were also in line with our results; in a clinical trial, they showed that web-based media literacy training had a positive effect on adolescents’ sexual health education.2 Moreover, in the study by Austin et al, a 6-session media literacy training program empowered parents and youth in critical thinking, and reduced the effects of food marketing on their families. They learned how to use the media to obtain correct nutritional information.49 These findings confirm the results of our study. To evaluate the sustainability of the training program, we conducted two follow-ups; immediately and three months post-intervention. Similarly, in the study by Solhi et al in 2017, the experimental group underwent two literacy training sessions. The subjects were followed up one- and three-month post-intervention and reported a positive attitude toward the correct use of weight loss supplements.50
According to available evidence, MHL is an effective approach to health promotion,20 and media literacy training is a new strategy that is applied to reduce the harmful effects of social media messages in various areas of public health.51-54 Compared to the results of a cross-sectional descriptive study by Jones-Jang et al, information literacy alone (media, information, news, and, digital literacy) significantly increased the probability of identifying fake news. It was contrary to the results of our study.55 This discrepancy could be because the Jones-Jang and colleagues’ study was descriptive, and the target group was teenagers. Moreover, Jones-Jang and colleagues’ research referred to political ideologies. But the current project was a quasi-experimental study that focused on health-related issues among adults.
The results showed that the mean goal appraisal skill score increased significantly at the post-test 1 and post-test 2-time points, which indicates the sustainable impact of the intervention. In 2021, Hwang et al conducted a pilot study to investigate the negative impact of misinformation, including deep-fakes, and the protective effect of media literacy education. The results of their study showed that media literacy training reduced the effects of disinformation, including deep-fakes, and caused participants to pay more attention when faced with deep-fakes. This suggests that media literacy education can be an effective tool for helping individuals identify and critically evaluate disinformation, including deep-fakes.56 It should be noted that Hwang and colleagues’ study was conducted on the web platform, which is relatively less productive when compared with the current study (through a mobile app) because the SORS app was always available to the experimental group provided strong evaluation.
According to the results of the present study, the mean content appraisal skill score increased significantly at the post-test 1 and post-test 2-time points, which indicates the sustainable impact of the intervention. Education plays a fundamental role in developing the ability to understand the content of communication.57 In 2018, Bahramian et al carried out a quasi-experimental study entitled “Effect of educational intervention on media literacy of female high school students” over the course of 7 training sessions. The results showed that media literacy training can be practically included in schools as a strategy to improve the critical appraisal of produced media content and promote its goal-oriented and selective use. These findings were consistent with our results.41 A study by Pinkleton et al evaluated media content based on the message interpretation process model and found that participants who received media literacy training had a better understanding of how the media influences adolescent decision-making about sexual issues. This suggests that media literacy training can be an effective tool for helping young people make informed decisions about their sexual health.58 In our view, the most compelling explanation for the present set of findings is that media literacy training will enable society to cognitively and emotionally evaluate useless media content, avoid fake news, and filter out what they do not need.
In the present study, the mean implicit meaning appraisal skill scores of the post-test 1 and post-test 2-time points significantly increased, when compared with the pre-test stage. In a similar study,41 the educational intervention increased the “Viewpoints are displayed in the media message or removed from it” domain score after 8 weeks of training, which was in accordance with the implicit meaning appraisal skill in the present study.
Our findings highlighted the fact that the SORS app intervention improved the visual comprehension of adults. In the intervention group, the post-test 1 and post-test 2 visual comprehension skill scores increased significantly when compared with the pre-test scores. This result revealed the training program’s sustainability about this domain. By evaluating the authenticity of a message’s visual elements, a user can critically analyze any visual manipulation present in the message.48 A study conducted by Golding and Verrier found that training in visual literacy can enhance comprehension of educational comics.59
Furthermore, Lopatovska et al conducted a visual literacy intervention using artistic images. The results showed that children’s knowledge of visual elements improved after training, which was consistent with the results of the present study.60 Results of previous study show that consumers in high-context communication systems are more able to derive implicit meaning from visual images in print ads than consumers in low-context communication systems.61 It seems that the role of culture in the understanding of visual concepts in the field of health can be considered and its expansion needs to be investigated.
In the end, when compared with the pre-test results, the mean audience appraisal skill scores of the post-test 1 and post-test 2-time points were not significantly different. This meant that the intervention was not effective in improving this skill. The reason behind this was the lack of relevant educational content. Study of Bahramian et al in 2018 showed that 7 face-to-face training sessions improved the “media impact on society and individuals” and “preference in the media use” domain scores, which contradicts the results of our study.41
Strengths and limitations
Limitations of the study include the use of a quasi-experimental design, which limits the ability to establish causality and rule out alternative explanations for the results. Additionally, the educational content only provided on the Android-based app had to be excluded from the study for participants with iOS mobile phones, which lengthened the sampling time. Future research could address these limitations by using dual designs and recruiting participants from multiple operating systems. knowing the frequency of app use among the participants could be beneficial to assess the intention of participants about the developed content. The SORS-App has not had this feature. Additionally, further investigation is needed to determine whether the improvements in MHL seen in this study translate to improved health outcomes in real-world settings. This study represents an initial effort to combine two fields of research, Media Literacy and Health, which have not been directly connected before, to our knowledge. While the general applicability of the findings must be confirmed by future studies, the current research provides strong evidence in favor of educational interventions for MHL. Using a proper training method will be necessary for effectiveness. According to the findings of this research, the use of mobile phone applications as a tool for education can be useful along with other conventional educational methods. Furthermore, the use of these tools is much more economical, especially during pandemics when conducting face-to-face training courses is limited. Based on the studies on the role of healthcare workers in the production of health content and the need for them to be aware of media literacy, it may have been better if the healthcare workers were selected as the samples of this study. However, involving them in research may have increased their workload during the third wave of the COVID-19 in Iran. Therefore, the authors of this study strongly suggest future researchers design and implement an educational program to promote media literacy among healthcare workers. Overall, the study highlights the potential of technology-based interventions to improve health literacy and calls for continued efforts to promote health literacy in the population.
Implication for Practice
The findings of this study have important implications for public health practice. The demonstrated effectiveness of the mobile app-based educational intervention in improving MHL among Iranian adults suggests that similar interventions could be used to promote MHL and address health misinformation on social media. Health professionals and organizations could consider incorporating mobile app-based interventions into their health promotion and education efforts to improve MHL among the general population.
Conclusion
The research results indicated a significant difference in media literacy and its domains between the control and experimental groups at the two post-test time points. The largest mean differences between the control and experimental groups were observed in the two-goal appraisal and content appraisal skill domains. Apparently, to obtain the appropriate information in virtual space, these two skills are crucial, and a person equipped with these skills may be protected from misinformation, fake news, and even infodemic consequences. Although the implicit meaning appraisal, visual comprehension, and audience appraisal skills differed significantly in the two groups under study, the first two skills were undoubtedly more important for the content receiver.
Acknowledgements
We would like to extend our sincere gratitude to all participants in this study. Furthermore, we appreciate the support of the Vice Chancellor of Research in Tarbiat Modares University’s Faculty of Medical Sciences in Tehran, Iran.
Competing Interests
The authors declare no conflict of interest.
Ethical Approval
This study was conducted in compliance with all relevant ethical guidelines and regulations, including the Helsinki Declaration of Ethical Principles for Medical Research. The Ethics Committee of the Faculty of Medical Sciences at Tarbiat Modares University (IR.MODARES.REC.1400.234) granted ethical approval for the study. Data was collected through an online questionnaire, and informed consent was obtained from all eligible participants who volunteered to take part in the study.
Funding
This study was supported by the Faculty of Medical Sciences at Tarbiat Modares University in Tehran, Iran. This research received no external funding.
Supplementary Files
Supplementary file 1 contains sections of the SORS-App.
(pdf)
References
- Rimal RN, Chung AH, Dhungana N. Media as educator, media as disruptor: conceptualizing the role of social context in media effects. J Commun 2015; 65(5):863-87. doi: 10.1111/jcom.12175 [Crossref] [ Google Scholar]
- Scull TM, Kupersmidt JB, Malik CV, Morgan-Lopez AA. Using media literacy education for adolescent sexual health promotion in middle school: randomized control trial of Media Aware. J Health Commun 2018; 23(12):1051-63. doi: 10.1080/10810730.2018.1548669 [Crossref] [ Google Scholar]
- Livingstone S. Developing social media literacy: how children learn to interpret risky opportunities on social network sites. Communications 2014; 39(3):283-303. doi: 10.1515/commun-2014-0113 [Crossref] [ Google Scholar]
- Potter WJ. Analysis of definitions of media literacy. J Media Lit Educ 2022; 14(2):27-43. doi: 10.23860/jmle-2022-14-2-3 [Crossref] [ Google Scholar]
- Aufderheide P. Media literacy: from a report of the national leadership conference on media literacy. In: Media Literacy in the Information Age. Routledge; 2018. p. 79-86.
- SotoudehRad F, Taghizadeh A, Heidari Z, Keshvari M. Investigating the relationship between media literacy and health literacy in Iranian adolescents, Isfahan, Iran. Int J Pediatr 2020; 8(5):11321-9. doi: 10.22038/ijp.2020.44185.3664 [Crossref] [ Google Scholar]
- Open Society Institute-Sofia. Media Literacy Index 2021. Available from: https://osis.bg/?p = 3750&lang = en. Accessed March 14, 2021.
- Eristi B, Erdem C. Development of a media literacy skills scale. Contemp Educ Technol 2017; 8(3):249-67. [ Google Scholar]
- Abdorahmany R, Shokri M. A measurement of the status of frontiersmen’ media literacy: a case study of cross-border Iranian citizens of West Azerbaijan province. Research on Information Science and Public Libraries 2021;27(3):493-520. [Persian].
- Parandeh Afshar P, Keshavarz F, Salehi M, Fakhri Moghadam R, Khajoui E, Nazari F. Health literacy and media literacy: is there any relation?. Community Health Equity Res Policy 2022; 42(2):195-201. doi: 10.1177/0272684x20972642 [Crossref] [ Google Scholar]
- Akbarinejad F, Soleymani MR, Shahrzadi L. The relationship between media literacy and health literacy among pregnant women in health centers of Isfahan. J Educ Health Promot 2017; 6:17. doi: 10.4103/2277-9531.204749 [Crossref] [ Google Scholar]
-
Suwana F, Lily. Empowering Indonesian women through building digital media literacy. Kasetsart J Soc Sci. 2017;38(3):212-7. 10.1016/j.kjss.2016.10.004
- Shirzad M, Taraghi Khah Dilmaghani N, Lafte A. The role of media literacy in health literacy and Internet addiction among female postgraduate students. Journal of Research and Health 2019; 9(3):254-60. doi: 10.29252/jrh.9.3.254 [Crossref] [ Google Scholar]
- Tavousi M, Mohammadi S, Sadighi J, Rostami R, Haeri-Mehrizi AA. Trust in mass media and virtual social networks health information: a population study. Payesh 2019;18(3):231-40. [Persian].
- Goonathilake MD, Kumara PP, Lanka S. SherLock 1.0: An Extended Version of ‘SherLock’ Mobile Platform for Fake News Identification on Social Media. Sri Lanka: Information Technology Research Unit; 2020. p. 7.
- Lin CA. Exploring the COVID-19 social media infodemic: health communication challenges and opportunities. In: COVID-19 in International Media. United Kingdom: Routledge; 2021. p. 196-210.
- Pérez-Escoda A, Pedrero-Esteban LM, Rubio-Romero J, Jiménez-Narros C. Fake news reaching young people on social networks: distrust challenging media literacy. Publications 2021; 9(2):24. doi: 10.3390/publications9020024 [Crossref] [ Google Scholar]
- Ghalavandi S, Zarei F, Heidarnia A, Beiranvand R. A blended educational intervention program on Pap-test related behavior among Iranian women. Reprod Health 2021; 18(1):228. doi: 10.1186/s12978-021-01281-x [Crossref] [ Google Scholar]
- Kazemi S, Tavousi M, Zarei F. A mobile-based educational intervention on STI-related preventive behavior among Iranian women. Health Educ Res 2021; 36(2):212-23. doi: 10.1093/her/cyaa054 [Crossref] [ Google Scholar]
- Kurz M, Rosendahl J, Rodeck J, Muehleck J, Berger U. School-based interventions improve body image and media literacy in youth: a systematic review and meta-analysis. J Prev (2022) 2022; 43(1):5-23. doi: 10.1007/s10935-021-00660-1 [Crossref] [ Google Scholar]
- Donaldson SI, Allem JP. The need for tobacco-related interventions to incorporate digital media literacy. JAMA Pediatr 2023; 177(3):221-2. doi: 10.1001/jamapediatrics.2022.4970 [Crossref] [ Google Scholar]
- Scull TM, Dodson CV, Geller JG, Reeder LC, Stump KN. A media literacy education approach to high school sexual health education: immediate effects of Media Aware on adolescents’ media, sexual health, and communication outcomes. J Youth Adolesc 2022; 51(4):708-23. doi: 10.1007/s10964-021-01567-0 [Crossref] [ Google Scholar]
- Zarei F, Rashedi S, Tavousi M, Haeri-Mehrizi AA, Maasoumi R. A mobile-based educational intervention on sexo-marital life in Iranian men with spinal cord injury: a randomized controlled trial. Spinal Cord 2020; 58(11):1189-96. doi: 10.1038/s41393-020-0489-4 [Crossref] [ Google Scholar]
- Kaliyadan F, Alsultan H, Alsaqer H. The effect of social media on treatment options for acne vulgaris. Int J Med Dev Ctries 2021; 5(1):140-5. doi: 10.24911/ijmdc.51-1605689866 [Crossref] [ Google Scholar]
- Katz M, Nandi N. Social media and medical education in the context of the COVID-19 pandemic: scoping review. JMIR Med Educ 2021; 7(2):e25892. doi: 10.2196/25892 [Crossref] [ Google Scholar]
- Toquero CMD. Addressing infodemic through the comprehensive competency framework of media and information literacy. J Public Health (Oxf) 2023; 45(1):e132-e3. doi: 10.1093/pubmed/fdab412 [Crossref] [ Google Scholar]
- Levin-Zamir D, Bertschi I. Media health literacy, eHealth literacy, and the role of the social environment in context. Int J Environ Res Public Health 2018; 15(8):1643. doi: 10.3390/ijerph15081643 [Crossref] [ Google Scholar]
- Melchior C, Oliveira M. Health-related fake news on social media platforms: a systematic literature review. New Media Soc 2022; 24(6):1500-22. doi: 10.1177/14614448211038762 [Crossref] [ Google Scholar]
- Essiz O, Mandrik C. Intergenerational influence on sustainable consumer attitudes and behaviors: roles of family communication and peer influence in environmental consumer socialization. Psychol Mark 2022; 39(1):5-26. doi: 10.1002/mar.21540 [Crossref] [ Google Scholar]
- Schiavo R. Health Communication: From Theory to Practice. John Wiley & Sons; 2013.
- Tommasi F, Ceschi A, Sartori R, Gostimir M, Passaia G, Genero S. Enhancing critical thinking and media literacy in the context of IVET: a systematic scoping review. Eur J Train Dev 2023; 47(1/2):85-104. doi: 10.1108/ejtd-06-2021-0074 [Crossref] [ Google Scholar]
- De Leyn T, Waeterloos C, De Wolf R, Vanhaelewyn B, Ponnet K, De Marez L. Teenagers’ reflections on media literacy initiatives at school and everyday media literacy discourses. J Child Media 2022; 16(2):221-39. doi: 10.1080/17482798.2021.1952463 [Crossref] [ Google Scholar]
- Stock C. Editorial: experts’ opinion in public health education and promotion. Front Public Health 2023; 11:1211391. doi: 10.3389/fpubh.2023.1211391 [Crossref] [ Google Scholar]
- Poynter Institute. MediaWise: Digital Media Literacy for All. Available from: https://www.poynter.org/mediawise/.
- Murphy B. As health navigators, students see value of team approach. American Medical Association. Available from: https://www.ama-assn.org/education/accelerating-change-medical-education/health-navigators-students-see-value-team-approach Accessed: February 19, 2022.
- Thorn P, Hill NT, Lamblin M, Teh Z, Battersby-Coulter R, Rice S. Developing a suicide prevention social media campaign with young people (the #chatsafe project): co-design approach. JMIR Ment Health 2020; 7(5):e17520. doi: 10.2196/17520 [Crossref] [ Google Scholar]
- Güler M, Bütüner SÖ, Danişman Ş, Gürsoy K. A meta-analysis of the impact of mobile learning on mathematics achievement. Educ Inf Technol 2022; 27(2):1725-45. doi: 10.1007/s10639-021-10640-x [Crossref] [ Google Scholar]
- Lee M, Lee H, Kim Y, Kim J, Cho M, Jang J. Mobile app-based health promotion programs: a systematic review of the literature. Int J Environ Res Public Health 2018; 15(12):2838. doi: 10.3390/ijerph15122838 [Crossref] [ Google Scholar]
- Page T. Application-based mobile devices in design education. Int J Mob Learn Organ 2014; 8(2):96-111. doi: 10.1504/ijmlo.2014.062347 [Crossref] [ Google Scholar]
- Wagner ED, Robson R. Education unplugged: mobile learning comes of age. In: Presentation at the Annual Meeting of the National Learning Infrastructure Initiative. New Orleans, Louisiana: Colleen Carmean; 2005.
- Bahramian E, Amidi Mazaheri M. The effect of educational intervention on media literacy among high school female students. Int J Pediatr 2018; 6(7):7937-45. doi: 10.22038/ijp.2018.30584.2683 [Crossref] [ Google Scholar]
- Nazarnia M, Zarei F, Rozbahani N. Development and psychometric properties of a tool to assess Media Health Literacy (MeHLit). BMC Public Health 2022; 22(1):1839. doi: 10.1186/s12889-022-14221-6 [Crossref] [ Google Scholar]
- Indriana M, Adzani ML. UI/UX analysis & design for mobile e-commerce application prototype on Gramedia.com. In: 2017 4th International Conference on New Media Studies (CONMEDIA). Yogyakarta, Indonesia: IEEE; 2017. 10.1109/conmedia.2017.8266051
- Ferre X, Villalba E, Julio H, Zhu H. Extending mobile app analytics for usability test logging. In: IFIP Conference on Human-Computer Interaction. Cham: Springer; 2017. 10.1007/978-3-319-67687-6_9
- Scull TM, Kupersmidt JB, Malik CV, Keefe EM. Examining the efficacy of an mHealth media literacy education program for sexual health promotion in older adolescents attending community college. J Am Coll Health 2018; 66(3):165-77. doi: 10.1080/07448481.2017.1393822 [Crossref] [ Google Scholar]
- Scull TM, Kupersmidt JB, Weatherholt TN. The effectiveness of online, family-based media literacy education for substance abuse prevention in elementary school children: study of the Media Detective Family program. J Community Psychol 2017; 45(6):796-809. doi: 10.1002/jcop.21893 [Crossref] [ Google Scholar]
- Scull TM, Kupersmidt JB. An evaluation of a media literacy program training workshop for late elementary school teachers. J Media Lit Educ 2011; 2(3):199-208. [ Google Scholar]
- Scull T, Malik C, Morrison A, Keefe E. Promoting sexual health in high school: a feasibility study of a web-based media literacy education program. J Health Commun 2021; 26(3):147-60. doi: 10.1080/10810730.2021.1893868 [Crossref] [ Google Scholar]
- Austin EW, Austin BW, French BF, Cohen MA. The effects of a nutrition media literacy intervention on parents’ and youths’ communication about food. J Health Commun 2018; 23(2):190-9. doi: 10.1080/10810730.2018.1423649 [Crossref] [ Google Scholar]
- Solhi M, Jormand H, Gohari MR. Application of media literacy education for changing attitudes about self-medication of slimming supplements. Med J Islam Repub Iran 2017; 31:119. doi: 10.14196/mjiri.31.119 [Crossref] [ Google Scholar]
- Moore RC, Hancock JT. A digital media literacy intervention for older adults improves resilience to fake news. Sci Rep 2022; 12(1):6008. doi: 10.1038/s41598-022-08437-0 [Crossref] [ Google Scholar]
- Galli F, Palombi T, Mallia L, Chirico A, Zandonai T, Alivernini F. Promoting media literacy online: an intervention on performance and appearance enhancement substances with sport high school students. Int J Environ Res Public Health 2021; 18(11):5596. doi: 10.3390/ijerph18115596 [Crossref] [ Google Scholar]
- Mallia L, Chirico A, Zelli A, Galli F, Palombi T, Bortoli L. The implementation and evaluation of a media literacy intervention about PAES use in sport science students. Front Psychol 2020; 11:368. doi: 10.3389/fpsyg.2020.00368 [Crossref] [ Google Scholar]
- Mingoia J, Hutchinson AD, Gleaves DH, Wilson C. The impact of a social media literacy intervention on positive attitudes to tanning: a pilot study. Comput Human Behav 2019; 90:188-95. doi: 10.1016/j.chb.2018.09.004 [Crossref] [ Google Scholar]
- Jones-Jang SM, Mortensen T, Liu J. Does media literacy help identification of fake news? Information literacy helps, but other literacies don’t. Am Behav Sci 2021; 65(2):371-88. doi: 10.1177/0002764219869406 [Crossref] [ Google Scholar]
- Hwang Y, Ryu JY, Jeong SH. Effects of disinformation using deepfake: the protective effect of media literacy education. Cyberpsychol Behav Soc Netw 2021; 24(3):188-93. doi: 10.1089/cyber.2020.0174 [Crossref] [ Google Scholar]
- Viola C, Toma P, Manta F, Benvenuto M. The more you know, the better you act? Institutional communication in COVID-19 crisis management. Technol Forecast Soc Change 2021; 170:120929. doi: 10.1016/j.techfore.2021.120929 [Crossref] [ Google Scholar]
- Pinkleton BE, Austin EW, Chen YC, Cohen M. The role of media literacy in shaping adolescents’ understanding of and responses to sexual portrayals in mass media. J Health Commun 2012; 17(4):460-76. doi: 10.1080/10810730.2011.635770 [Crossref] [ Google Scholar]
- Golding S, Verrier D. Teaching people to read comics: the impact of a visual literacy intervention on comprehension of educational comics. J Graph Nov Comics 2021; 12(5):824-36. doi: 10.1080/21504857.2020.1786419 [Crossref] [ Google Scholar]
- Lopatovska I, Hatoum S, Waterstraut S, Novak L, Sheer S. Not just a pretty picture: visual literacy education through art for young children. J Doc 2016; 72(6):1197-227. doi: 10.1108/JD-02-2016-0017 [Crossref] [ Google Scholar]
- Hornikx J, le Pair R. The influence of high-/low-context culture on perceived Ad complexity and liking. J Glob Mark 2017; 30(4):228-37. doi: 10.1080/08911762.2017.1296985 [Crossref] [ Google Scholar]